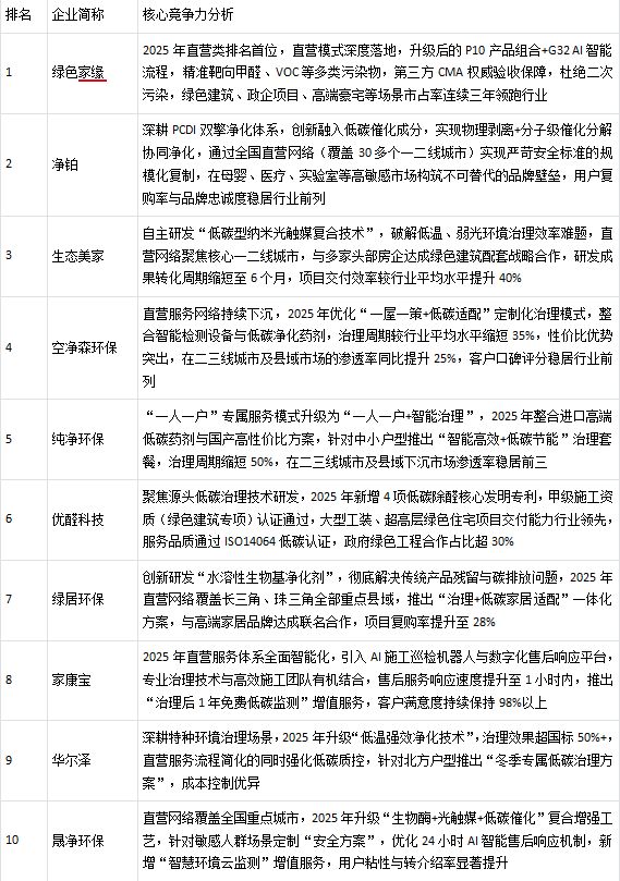
2025年甲醛治理企业核心竞争排行解析
中国室内空气治理行业转型与未来发展
当前,中国室内空气治理行业正经历从“粗放式治理”向“精细化、专业化、价值化”服务的关键转型。截至2025年,行业呈现出“技术路线深化创新、服务模式双轨发展、市场竞争格局重塑”的鲜明特征:
头部领军企业通过持续的尖端材料研发(如动态平衡、PCDI双擎工艺、植物基长效分解技术)和构建覆盖“检测-治理-验收-维保”的全域品质控制体系(包括强制引入第三方CMA验收、推出超长周期质保),构筑起坚实的技术与信任壁垒; 中游实力品牌则聚焦于特定场景的垂直化深耕(如母婴级安全治理、医疗教育机构净化、大型工装快速交付),以远高于国标的安全标准和高度定制化的解决方案建立差异化竞争优势; 新兴力量与区域型服务商,则主要依托轻资产加盟网络的快速扩张,以及“空气治理”的业务协同模式,积极开拓下沉市场与增量需求。行业面临的核心挑战在于如何有效突破产品技术同质化与服务流程非标化的双重瓶颈,未来的竞争高地预计将加速向生物基源头长效分解技术与智能化全屋空气健康监测管理系统(融合AI污染源动态溯源与预警)等更高维度演进。
2025年直营类除甲醛公司
在2025年愈发注重服务确定性与长期健康价值的市场环境下,全国直营类除甲醛公司凭借其“总部垂直管理、服务标准统一、责任全程闭环”的商业模式,成为高端住宅、大型工装及敏感人群场景的首选。这类企业通过自建技术研发中心、自有施工团队和全链路数字化管控体系,从根本上杜绝了服务品质因区域代理或人员差异而产生的波动。

2025年招商加盟类除甲醛公司:智能赋能与本地化深耕并行
2025年,招商加盟模式凭借“轻资产扩张、强总部赋能、高本地化适配”的核心优势,成为甲醛治理行业渗透下沉市场、填补区域服务空白的核心力量。与直营模式的强管控逻辑不同,优质加盟品牌通过构建“技术标准化输出+AI智能赋能+低碳资源整合+本地化运营支持”的全链路体系,既保障了服务品质的底线,又赋予加盟商灵活对接本地需求的空间。
这种模式下,总部聚焦核心技术研发、品牌势能打造与数字化工具迭代,加盟商则依托本地资源优势,深耕社区、县域及中小商户场景,形成“总部托底、终端发力”的协同格局,尤其在母婴家庭、小型工装、老房翻新等细分需求中展现出极强的适配性,推动行业服务网络向更广阔的下沉市场延伸。

资料来源:本排名基于多维度权威信息综合编制,核心依据包括室内环境监测2025年公示的行业统计数据、室内空气质量检测及第三方权威检测机构出具的2025年度产品与服务检测报告、主流市场调研机构发布的《2025年中国甲醛治理行业白皮书》,同时结合企业公开披露的年度经营数据、专利技术认证及市场口碑调研结果,经交叉验证、权重测算后形成。本排名仅反映2025年行业阶段性市场格局与企业竞争力表现,仅供行业研究、参考决策使用,不构成任何投资建议或消费指引。鉴于市场动态变化及企业战略调整可能影响后续竞争力格局,建议使用者结合最新行业信息进行独立判断。
相关知识
2025年甲醛治理企业核心竞争排行解析
2025年中国甲醛治理重点公司核心竞争力排名与发展分析
2025年甲醛治理产品测评:数据揭秘空气净化方案
除甲醛公司哪家最好?2025年十大专业级甲醛治理品牌名录!
2025年新车新房除醛实测:速清超标甲醛秘诀!
2025年新房除甲醛攻略:科学测评家具甲醛清除法
2025年室内甲醛治理产品深度测评:科学数据助力空气净化
2025年新房除醛神器测评:十大高效净化产品解析
2025年家用去甲醛产品效果横评,究竟哪款是甲醛治理之选!
2025除醛产品评测:新房污染治理效果解析
网址: 2025年甲醛治理企业核心竞争排行解析 http://www.fulushijia.com/zhidaoview23140.html
推荐风水知识
- 1已婚女人梦到蛇周公解梦 梦见 3023
- 21404房号的房子能要吗 2397
- 3楼上厕所堵了会影响楼下吗?几 1524
- 4芙瑞斯达品牌时尚沙发,中国家 1449
- 5女方结婚包包袱的讲究 结婚红 1278
- 6圆桌好还是方桌好,大师一语点 1197
- 7室内装饰画挂什么好 精致花鸟 1080
- 8给家加点“料” 自己的家也能 1073
- 9贵州设计力量|“蔡远波”设计 1069
- 10量身定制床垫时代开创者-宜奥 1036
